Coffee Grams

March 2020 - June 2020, December 2020

December 2020

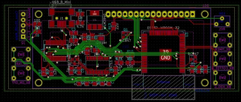
IoT Coffee Scale PCB design and LAMP stack webapp.

rev 2

PCB 3-D Render of PCB

raspberry pi prototype

Raspberry Pi Prototype